範圍圖

公文與會議文件公開

為了讓地主清楚掌握進度,我們將本案重要公文、會議通知與會議紀錄整理於下方

※ 若您點「檢視」沒有開啟,可能是手機瀏覽器限制,建議改用 Chrome / Safari 再試一次

✓劃定新北市泰山區文程段852地號等2筆土地更新地區

新北府城更字第11346134782號

自113年11月4日零時起生效

3.更新會成立會員大會|開會通知單

擬定於114年2月23日(星期日)上午10點召開

4.更新會成立會員大會|會議紀錄

本次會員大會討論重點與決議事項詳見附件。

5.更新會臨時理、監事會|會議紀錄

本次臨時會議之討論與決議詳見附件。

7.高氯離子鋼筋混凝土建物|核備拆除重建函

新北工建字第1140664809號

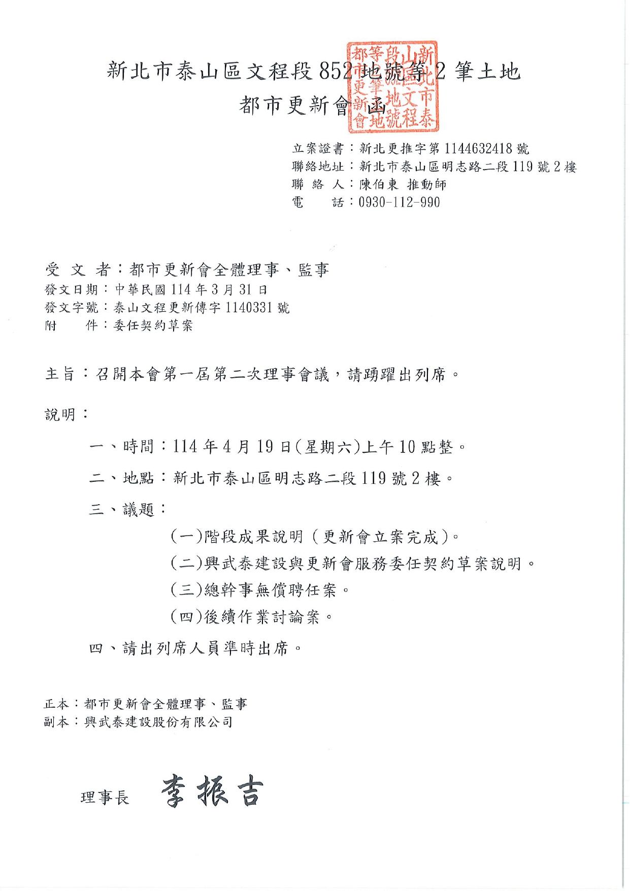
8.更新會理、監事會|開會通知單

擬定於114年4月19日(星期六)上午10點召開

9.更新會理、監事會|會議紀錄

會議重點與決議事項詳見附件。

10.更新會座談會|邀請函

擬定於114年5月24日(星期六)上午10點召開

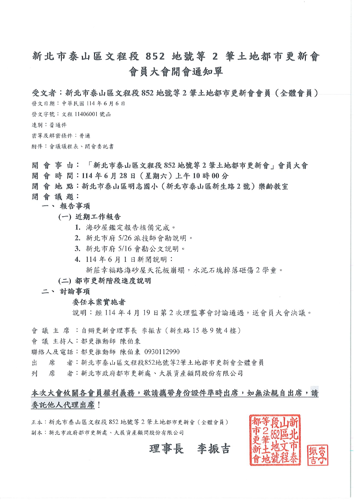
11.更新會|第二次會員大會|開會通知單

擬定於114年6月28日(星期六)上午10點召開

12.更新會|第二次會員大會|會議紀錄

第二次會員大會討論重點與決議事項紀錄詳見附件。

13.更新會|第三次理、監事會|開會通知單

擬定於114年8月12日(星期二)晚上19點30分召開

若您需要我們協助說明文件內容,或希望索取紙本資料,歡迎與我們聯繫。